Skip to content

kolodi/UnityOpenApi

Folders and files

NameName
Last commit message
Last commit date

Latest commit

 

History

41 Commits
 
 
 
 
 
 
 
 
 
 
 
 

Repository files navigation

UnityOpenApi

Open API parser and client generator for Unity

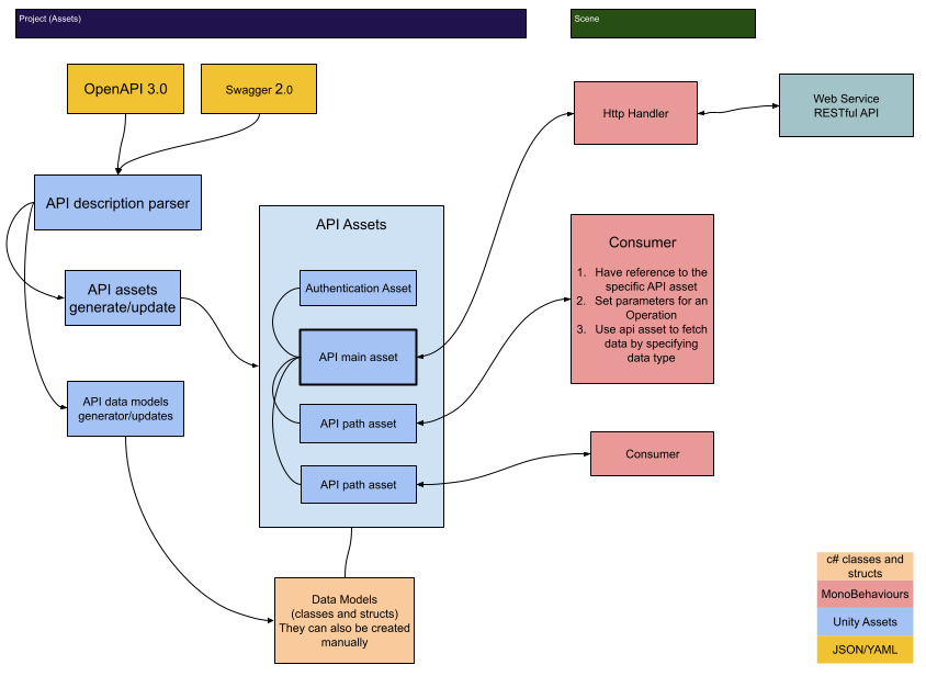
Concept diagram

Purpose

Parsing OpenAPI documents and creating reusable Unity assets for easy API consuming in your Unity projects. Designed to work on any target platform.

Getting Started

Use Api Parser ScriptableObject to parse OpenAPI description from file or url. You will be prompted to select the folder where to put the generated API assets. You can select the same folder next time to update assets, this will aslo assure to preserve all existing references to these assets within the project.

There are 2 types of assets generated:

  • The main API Asset containing all common data and settings
  • The path assets for each individual path in the API, these assets are then references in different places of your project to consume the API.

Prerequisites

Unity 2018.3 was used, but it should be compatible with older versions as well.

Installing

Just clone the repository and open the project in Unity. All meta files are preserved. During the first launch, Unity can take a bit to generate caches.

Running the tests

There are no automated tests for now

Third party libraries and packages

Roadmap

  • support all http methods
  • authorization assets generation and automatic use for where required
  • data model generation
  • better http response wrapper, support for progress callbacks/events

Contributing

Please read CONTRIBUTING.md for details on our code of conduct, and the process for submitting pull requests to us.

Authors

  • Kolodi - Initial work - kolodi

License

This project is licensed under the MIT License - see the LICENSE.md file for details

Acknowledgments

About

Unity friendly RESTful API client generator

Topics

Resources

License

Stars

Watchers

Forks

Releases

No releases published

Packages

No packages published

Languages